丹棱县妇幼保健院院内比选公告
一、项目名称:
丹棱县妇幼保健院营养科服务商遴选。
二、项目发布方式:
本项目在丹棱县妇幼保健院官网主页上公开发布(提供免费下载),供符合条件的生产企业、经营企业以及潜在供应商前来参加。
三、院内比选时限及地点:
1、文件递交时间:2023年11月30日(星期四)14:00前。
2、递交地点:丹棱县妇幼保健院(丹棱县大雅路54号)。
四、相关要求:我院拟遴选营养科建设及运营指导服务商
五、供应商参加本次竞争性比选采购应具备下列条件:
1、具有独立承担民事责任的能力;
2、具有良好的商业信誉和健全的财务会计制度;
3、具有履行合同所必需的设备和专业技术能力;
4、有依法缴纳税收和社会保障资金的良好记录;
5、参加本次采购活动前三年内,在经营活动中没有重大违法记录;
6、法律、行政法规规定的其他条件;
7、本项目提出的特殊条件:供应商为生产企业的须具备有效的《食品生产许可证》或《食品经营许可证》;供应商为代理商的须具备有效的《食品经营许可证》;并含特殊医学用途配方食品经营范围;
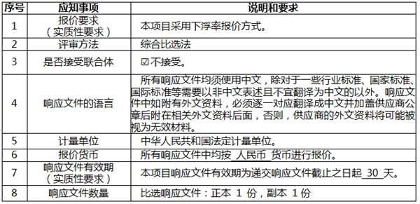
8、本项目不接受联合体比选。
9、不属于禁止参加本项目采购活动的供应商;
10、.经营或生产范围与投标产品类别一致。
六、供应商须知

七、项目要求:
(一)商务要求(实质性要求)
1.合同有效期:3年。
2.服务及交货地点:中标人接到采购人提供的采购计划后,须在采购人指定的时间内(或双方约定时间)按计划送货到医院;做到货、票及产品合格证和该批次检验报告同行,并有责任配合采购人做好入库验货工作,核对实物与计划相符、实物与票据相符,有问题的及时调整或换货。
3.付款方法和条件:货到验收合格后,采购人及时入库、上帐。在产品无质量问题、证照问题、价格问题和其他纠纷的情况下,一般应在签收入库后次月的30日内付清货款,如超时限没付款,双方协商解决。
(二)配送及服务要求:
供应商需提供详细的营养制剂配送服务方案。如中标,需根据医院要求分批及时提供符合如下产品技术要求的合格质量产品,并根据医院的业务发展需要有能力及时新增相应产品进行供应。
配送服务方案应包括以下五个部分
(1)质量保障方案;
(2)配送方案;
(3)仓储方案;
(4)售后服务方案;
(5)应急处理方案。
(三)服务要求(实质性要求)
1、派遣技术团队进行服务,其中团队成员至少1名 (拥有人力资源和社会保障部及国家卫生健康委员会颁发的营养师资格证书) 可协助长期开展工作;(提供证书复印件、半年以上比选供应商公司就职社保证明)
2、提供营养科整体运营服务方案,包括业务培训、学术支持、专业指导等方面;
3、提供营养科整体建设服务方案,包括人员建设、科室建设、学科发展建设等方面;
4、提供营养科整体信息化服务方案,包括临床营养软件系统,应满足全院临床营养诊疗需求及营养科业务管理需求,至少包含营养制剂进销存、全院病患的营养筛查(至少4种筛查量表)、多维营养评估、肠内营养制剂医嘱、治疗膳食医嘱、中医药膳医嘱、饮食指导、营养监测、营养质控统计、多种不同角色的权限分配等功能,实现与医院门诊HIS和住院HIS接口。支持LIS等接口功能。
(四)产品质量要求:
1、供应商应保证产品完好无损地到达采购方指定地点,如有过期 (含违法 涂改生产日期) 、破包、漏包、胀包、脏包、坏包、包装污染 (有霉斑、虫咬等)、 产品内有异物、产品有异味和苦味等质量问题或现象,由成交供应商在配送当天无条件按要求及时调换、补齐或赔偿。若发现数量巨大或者出现食品安全问题, 经采购人核实后有权终止合同,带来的一切责任和影响由成交供应商负责。
2、供应商有义务协助有关部门组织、宣传、检查产品安全工作,供应商应指派专人与采购人对接联系,必须保证24小时电话畅通。
3、严格规范地执行产品的检测、留样、出库、入库、运输、搬运等制度,对每批次配送的产品都要留样备查。合同履行过程中,供应商必须向采购人提供每批次的产品检测报告,若因产品质量问题发生了产品安全事故时,供应商应承担全部责任。
4、所配送产品剩余有效期不能低于产品有效期的三分之二。
注:以上列为实质性条款的须全部在商务响应表中逐一列明。均不允许负偏离,负偏离视为非实质性响应招标文件,做无效文件处理,须按招标要求在商务响应表中予以应答。
八、服务商需提供肠内营养制剂明细及报价 (制剂要求见附件1)
九、提供真实齐全的资质证明文件一份(保证所提供的各种材料和证明材料的真实性,承担相应的法律责任,并请按照下面的顺序装订):
1.封面(注明包号、品目、公司名称、联系人、联系电话、加盖公司印章)
2.第七、八项要求的文件
3.封底
十、报价要求
1.以人民币报价。
2.报价表中的价格应包括货物设计、材料、制造、包装、运输、装卸、保险、关税、增值税、仓储、商检、卫检、报关、输机、清关手续费、调试、培训、质检、保修、其它伴随服务等所有费用。
3.可提供多种备选产品,分别报价,并分别说明性能、配置及参数。
十一、比选方法:通过产品技术要求、服务团队资质、各服务方案完整性、报价等方面进行综合比选。
十二、其他说明:
1.根据要求及自身实际,用A4纸编制,严格按上述第五条的装订顺序编制。
2.提供所有产品技术的相关证明资料复印件,其中核心技术参数部分需提供生产厂家证明文件并加盖厂家和比选供应商鲜章,如虚假应标将拉入黑名单永不启用。
3.提供的所有其他资料须加盖鲜章。
4.特别申明:现公示的功能需求、配置及技术性能因市场了解的局限性,无任何针对性,如有不全之处,敬请理解,并请参与单位详实介绍推荐产品。对未公示配置及技术性能的,请各竞选人自行提供。
5.项目解释权归院务部,联系人:
6.各供应商如对此项目有质疑、投诉,请于采购时间截止前即 年 月 日**:00点前以书面形式向纪检监察室提出,超期不予受理。纪检监察室联系人:
附件1:肠内营养制剂要求


注:为核心参数
附件2

注:1.“品目及报价表”为多页的,每页均需由法定代表人或授权代表签字并盖投标人印章。
2.如有多种规格,请按每种规格分别报价。
供应商名称:(盖章)
法定代表人或授权代表(签字):
日期:

丹棱县妇幼保健院营养科服务商遴选。
二、项目发布方式:
本项目在丹棱县妇幼保健院官网主页上公开发布(提供免费下载),供符合条件的生产企业、经营企业以及潜在供应商前来参加。
三、院内比选时限及地点:
1、文件递交时间:2023年11月30日(星期四)14:00前。
2、递交地点:丹棱县妇幼保健院(丹棱县大雅路54号)。
四、相关要求:我院拟遴选营养科建设及运营指导服务商
五、供应商参加本次竞争性比选采购应具备下列条件:
1、具有独立承担民事责任的能力;
2、具有良好的商业信誉和健全的财务会计制度;
3、具有履行合同所必需的设备和专业技术能力;
4、有依法缴纳税收和社会保障资金的良好记录;
5、参加本次采购活动前三年内,在经营活动中没有重大违法记录;
6、法律、行政法规规定的其他条件;
7、本项目提出的特殊条件:供应商为生产企业的须具备有效的《食品生产许可证》或《食品经营许可证》;供应商为代理商的须具备有效的《食品经营许可证》;并含特殊医学用途配方食品经营范围;
8、本项目不接受联合体比选。
9、不属于禁止参加本项目采购活动的供应商;
10、.经营或生产范围与投标产品类别一致。
六、供应商须知

七、项目要求:
(一)商务要求(实质性要求)
1.合同有效期:3年。
2.服务及交货地点:中标人接到采购人提供的采购计划后,须在采购人指定的时间内(或双方约定时间)按计划送货到医院;做到货、票及产品合格证和该批次检验报告同行,并有责任配合采购人做好入库验货工作,核对实物与计划相符、实物与票据相符,有问题的及时调整或换货。
3.付款方法和条件:货到验收合格后,采购人及时入库、上帐。在产品无质量问题、证照问题、价格问题和其他纠纷的情况下,一般应在签收入库后次月的30日内付清货款,如超时限没付款,双方协商解决。
(二)配送及服务要求:
供应商需提供详细的营养制剂配送服务方案。如中标,需根据医院要求分批及时提供符合如下产品技术要求的合格质量产品,并根据医院的业务发展需要有能力及时新增相应产品进行供应。
配送服务方案应包括以下五个部分
(1)质量保障方案;
(2)配送方案;
(3)仓储方案;
(4)售后服务方案;
(5)应急处理方案。
(三)服务要求(实质性要求)
1、派遣技术团队进行服务,其中团队成员至少1名 (拥有人力资源和社会保障部及国家卫生健康委员会颁发的营养师资格证书) 可协助长期开展工作;(提供证书复印件、半年以上比选供应商公司就职社保证明)
2、提供营养科整体运营服务方案,包括业务培训、学术支持、专业指导等方面;
3、提供营养科整体建设服务方案,包括人员建设、科室建设、学科发展建设等方面;
4、提供营养科整体信息化服务方案,包括临床营养软件系统,应满足全院临床营养诊疗需求及营养科业务管理需求,至少包含营养制剂进销存、全院病患的营养筛查(至少4种筛查量表)、多维营养评估、肠内营养制剂医嘱、治疗膳食医嘱、中医药膳医嘱、饮食指导、营养监测、营养质控统计、多种不同角色的权限分配等功能,实现与医院门诊HIS和住院HIS接口。支持LIS等接口功能。
(四)产品质量要求:
1、供应商应保证产品完好无损地到达采购方指定地点,如有过期 (含违法 涂改生产日期) 、破包、漏包、胀包、脏包、坏包、包装污染 (有霉斑、虫咬等)、 产品内有异物、产品有异味和苦味等质量问题或现象,由成交供应商在配送当天无条件按要求及时调换、补齐或赔偿。若发现数量巨大或者出现食品安全问题, 经采购人核实后有权终止合同,带来的一切责任和影响由成交供应商负责。
2、供应商有义务协助有关部门组织、宣传、检查产品安全工作,供应商应指派专人与采购人对接联系,必须保证24小时电话畅通。
3、严格规范地执行产品的检测、留样、出库、入库、运输、搬运等制度,对每批次配送的产品都要留样备查。合同履行过程中,供应商必须向采购人提供每批次的产品检测报告,若因产品质量问题发生了产品安全事故时,供应商应承担全部责任。
4、所配送产品剩余有效期不能低于产品有效期的三分之二。
注:以上列为实质性条款的须全部在商务响应表中逐一列明。均不允许负偏离,负偏离视为非实质性响应招标文件,做无效文件处理,须按招标要求在商务响应表中予以应答。
八、服务商需提供肠内营养制剂明细及报价 (制剂要求见附件1)
九、提供真实齐全的资质证明文件一份(保证所提供的各种材料和证明材料的真实性,承担相应的法律责任,并请按照下面的顺序装订):
1.封面(注明包号、品目、公司名称、联系人、联系电话、加盖公司印章)
2.第七、八项要求的文件
3.封底
十、报价要求
1.以人民币报价。
2.报价表中的价格应包括货物设计、材料、制造、包装、运输、装卸、保险、关税、增值税、仓储、商检、卫检、报关、输机、清关手续费、调试、培训、质检、保修、其它伴随服务等所有费用。
3.可提供多种备选产品,分别报价,并分别说明性能、配置及参数。
十一、比选方法:通过产品技术要求、服务团队资质、各服务方案完整性、报价等方面进行综合比选。
十二、其他说明:
1.根据要求及自身实际,用A4纸编制,严格按上述第五条的装订顺序编制。
2.提供所有产品技术的相关证明资料复印件,其中核心技术参数部分需提供生产厂家证明文件并加盖厂家和比选供应商鲜章,如虚假应标将拉入黑名单永不启用。
3.提供的所有其他资料须加盖鲜章。
4.特别申明:现公示的功能需求、配置及技术性能因市场了解的局限性,无任何针对性,如有不全之处,敬请理解,并请参与单位详实介绍推荐产品。对未公示配置及技术性能的,请各竞选人自行提供。
5.项目解释权归院务部,联系人:
6.各供应商如对此项目有质疑、投诉,请于采购时间截止前即 年 月 日**:00点前以书面形式向纪检监察室提出,超期不予受理。纪检监察室联系人:
附件1:肠内营养制剂要求


注:为核心参数
附件2

注:1.“品目及报价表”为多页的,每页均需由法定代表人或授权代表签字并盖投标人印章。
2.如有多种规格,请按每种规格分别报价。
供应商名称:(盖章)
法定代表人或授权代表(签字):
日期:


蜀ICP备15001698号-3


